近日,我室张力勤研究员、张庆英研究员、张友波副研究员合作,在国际学术期刊Pharmacological Research上发表了题为“Cross-Kingdom Delivery and Putative Gene Modulation of Androgen Pathways by Plant-Derived Exosome-like Nanoparticles from Polygoni Multiflori Radix Promotes Hair Growth via miRNA Cargo”的研究论文,首次揭示了何首乌中提取的植物外泌体样纳米颗粒能够通过递送植物源微小RNA,跨物种调控人类毛囊细胞中的雄激素受体通路,从而有效促进毛发生长、抑制雄激素性脱发。该研究为中药现代化及RNA纳米药物治疗脱发提供了全新视角。


突破传统:从“小分子”到“纳米信使”的认知革命
对中药何首乌的研究,长期以来聚焦于其蒽醌类、二苯乙烯苷等小分子化合物。这些成分固然具有抗氧化、抗炎等活性,但能否完全解释其显著的促毛发生长作用?研究团队将目光投向了自然界中更精巧的递送系统——植物外泌体样纳米颗粒。
研究团队从新鲜何首乌根部成功分离出直径约70纳米的PMENs。透射电镜图像显示,它们呈现出典型的囊泡状结构,形态完整。颗粒追踪分析证实其大小均一,主要集中在30-120纳米之间,符合植物外泌体的典型特征。估算显示,每克何首乌原料可提取约22.2亿个PMENs颗粒,为后续应用提供了产量基础。

图1 何首乌中提取的植物外泌体样纳米颗粒
精准递送:PMENs如何潜入毛囊细胞?
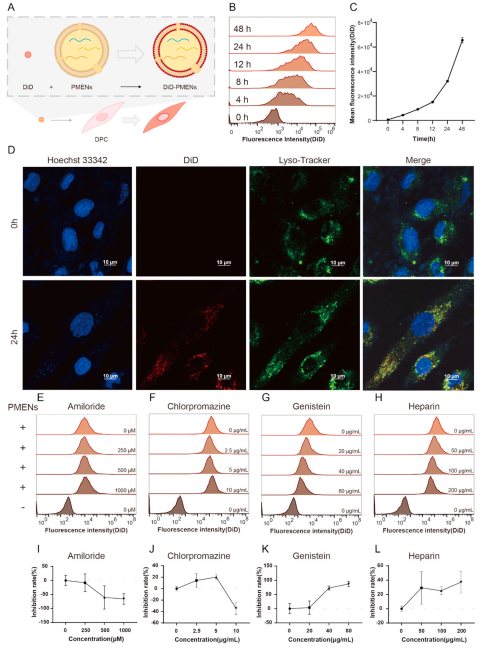
这些源自植物的“纳米信使”能否被人类细胞接纳,是决定其功能的关键第一步。研究人员用荧光染料DiD标记PMENs,与人毛囊真皮乳头细胞共培养。流式细胞术和共聚焦显微镜结果清晰显示:PMENs能被细胞高效内化,且摄入量随时间推移而增加。24小时后,细胞质内可见明显的红色荧光斑点,表明PMENs已成功进入细胞内部。
那么,它们是如何进入的呢?机制研究表明,当使用小窝蛋白介导的内吞抑制剂金雀异黄素时,PMENs的摄取被抑制了高达86.85%;而硫酸乙酰肝素蛋白聚糖抑制剂肝素钠也能抑制37.17%的摄取。这证明PMENs主要通过这两种途径进入细胞,如同一把钥匙匹配了细胞表面的特定“锁孔”。

图2 何首乌中提取的植物外泌体样纳米颗粒细胞摄取机制
直击靶标:植物miRNA调控人类雄激素受体
进入细胞仅是第一步,PMENs如何发挥作用?研究团队将焦点集中于其携带的microRNA上。高通量测序揭示了PMENs内丰富的小RNA世界,其中长度在23-24个核苷酸的miRNA占主导,这是植物Dicer-like酶加工的特征标志。
通过对测序数据的深度生物信息学分析,并结合TargetScan和miRanda靶基因预测算法,研究团队锁定了一个令人振奋的靶点:人类雄激素受体基因。在众多高表达的miRNA中,有两个序列脱颖而出——aof-miR168a和osa-miR164a。它们与AR mRNA的3’非翻译区存在高度互补的结合位点,且结合自由能极低,预示着强大的结合能力和调控潜力。
随后的功能实验证实了这一预测。在毛囊细胞中,PMENs处理能显著降低AR的mRNA和蛋白水平(蛋白水平最高下降23.2%)。当研究人员直接转染合成的aof-miR168a和osa-miR164a模拟物时,同样观察到了AR蛋白表达的显著抑制。这强有力地证明,PMENs中的这些植物源miRNA能够直接靶向并“沉默”人类AR基因的表达。

图3 何首乌中提取的植物外泌体样纳米颗粒miRNA测序
双管齐下:协同调控促毛发生长关键通路
雄激素性脱发的核心病理机制在于雄激素信号过强,抑制了毛囊的正常生长周期。AR被抑制后,其下游效应分子DKK1(一种强大的Wnt通路抑制剂)的表达也随之降低,相当于解除了对毛囊再生的“刹车系统”。
与此同时,研究发现了PMENs更积极的促生长机制。它们能显著提升GSK3β在Ser389位点的磷酸化水平(最高增加31.0%)。这一变化抑制了GSK3β的活性,阻止了其降解β-连环蛋白。因此,细胞内的β-连环蛋白水平得以稳定和积累(最高增加45.6%)。β-连环蛋白是Wnt信号通路的核心分子,其稳定性对于激活毛囊干细胞、启动生发周期至关重要。
由此可见,PMENs通过“抑制AR”和“激活Wnt/β-catenin”这一双重调节机制,协同推动毛囊从退行期向生长期转变。

图4 aof-miR168a和osa-miR164a对AR信号通路的调控作用
动物验证:生发效果优于现有标准药物
理论机制需要在活体中得到验证。研究团队构建了雄激素诱导的脱发C57BL/6小鼠模型。实验显示,在正常小鼠中,PMENs能有效促进毛发生长,其效果与阳性对照药米诺地尔相当。然而,在更具挑战性的雄激素脱发模型中,PMENs的表现更为出色:治疗组小鼠更早出现皮肤色素沉着(进入生长期的标志),并在第17天时展现出比米诺地尔组更密集、更完全的毛发再生。

图5 PMENs在C57BL/6小鼠模型上的生发活性
意义与展望:开启中药“核酸成分”研究新篇章
该研究不仅首次系统阐释了何首乌来源外泌体颗粒的生发机制,更重要的是,它揭示了中药中除小分子化合物外,其天然核酸成分(如miRNA)也可能通过跨物种基因调控发挥药效。这为理解中药复杂体系的作用机理开辟了新方向,也为开发基于植物外泌体的RNA纳米药物、治疗雄激素性脱发等疾病提供了创新策略。
论文链接:https://doi.org/10.1016/j.phrs.2025.108033
第一作者简介

李少金,北京大学药学院药物分析学专业19级六年制药学专业硕士研究生, 2023年获得北京大学理学学士学位,2025年获得北京大学理学硕士学位,现北京大学基础医学院25级博士研究生。
通讯作者简介

张力勤,北京大学药学院药物分析学系副主任、助理教授、博士生导师,天然药物及仿生药物全国重点实验室主任助理、研究员、课题组长。北京大学国际医院双聘研究员。北京大学药学专业本科和硕士,佛罗里达大学生物化学专业博士,斯坦福大学医学院博士后。曾任美国赛默飞世尔科技公司基因科学部高级科学家。2021年回国工作并获得基金委海外优青项目资助。主持 “生物大分子与微生物组”重点研发计划课题和基金委面上项目,参与基金委重大科研仪器研制项目和“BT-IT”重点研发计划课题。担任Sci. China Chem.杂志、Acta Pharm. Sin. B杂志和J. Pharm. Anal.杂志青年编委。近年来在功能核酸领域的研究成果发表在Nat. Biomed. Eng., Chem, J. Am. Chem. Soc., Angew. Chem. Int. Ed. 等顶级期刊上。研究方向聚焦于多元功能核酸分子工具的构建开发及其在药物筛选、生命分析和疾病诊疗中的应用。

张庆英,北京大学药学院教授、博士生导师。中国植物学会药用植物及植物药专委会副秘书长,中国菌物学会食用菌采后与加工产业分会副会长,国家中药品种保护审评专家。多年来一直从事中药及民族药活性成分、作用机制与质量分析相关研究,承担二十余项国家和省部级科研项目,对十余种中药/民族药的活性成分、作用机制及其质量分析等进行了系统研究,发现了很多自然界首次报道的新颖结构以及多个具有较好抗帕金森病、抗肿瘤、抗炎等活性化合物,阐释了代表性成分的作用机制,建立了全面定性定量分析方法。参与制定或起草3项质量标准,发表学术论文100余篇,授权专利3项。

张友波,北京大学药学院副研究员,北京大学博士,美国国立卫生研究院(NIH)博士后。主要从事中药药效成分分析及代谢机制研究、中药调控代谢性疾病机制研究。主持及参与国家自然科学基金、国家重点研发计划、北京市自然科学基金等10余项课题,在APSB、Free Radic Biol Med、Food Chem Toxicol、DMD等权威杂志发表SCI及核心期刊论文70余篇。现担任幽门螺旋杆菌精准诊疗与健康产业专委会副主任委员、中国中医药研究促进会中药质量评价分会常委委员、河南省药食同源中药技术工程研究中心研究员、中华中医药学会中药化学分会和中药分析分会委员、中国医药教育学会中药制剂专业委员会委员等。北京市高校青年英才支持计划获得者,获教育部自然科学奖二等奖等。