细胞膜蛋白作为细胞"门户",掌控着信号传导、物质运输等关键生命过程,是当前最重要的药物靶点类别。然而,其疏水性、动态构象变化和空间异质性导致研究困难重重。现有抗体、纳米抗体等探针均依赖可逆的非共价结合,在复杂组织环境中易脱落、背景噪音大,难以捕捉低丰度或瞬时表达的蛋白状态。适体作为具有广阔前景的分子工具,被广泛用于探索膜蛋白质组,并试图通过对适体进行修饰增强其与靶点的相互作用起到标记、检测等作用。

近日,我室张力勤研究团队开发了一个“蛋白-细胞”双水平杂交筛选策略,在该方法中通过SuFEx点击化学反应引入芳基磺酰氟基团以赋予文库共价交联能力。利用该筛选获得的交联适体(xl-aptamers)对游离靶蛋白、细胞表面靶蛋白均表现出良好的亲和力及结合特异性,同时可以实现良好、持久的细胞分类。该方法的建立解决了传统适体标记不稳定、背景信号高的难题,同时也为单细胞及空间蛋白质组提供了新的分子工具。

图1 “蛋白-细胞”双水平杂交筛选策略示意图
研究内容
1. 开发基于SuFEx的“蛋白-细胞”双水平筛选策略
研究团队首先设计开发了基于SuFEx的“蛋白-细胞”双水平筛选策略。在该策略中通过点击化学反应在筛选文库末端修饰芳基磺酰氟基团,使文库具有与靶蛋白交联的能力。使用上述修饰文库进行三轮“蛋白-细胞”交替筛选,在筛选过程中通过引入严苛洗涤条件的方法富集具有交联结合能力的核酸序列:在蛋白筛选周期中,通过95℃高温和7M尿素苛刻洗涤去除非共价结合序列,仅保留发生SuFEx交联的适配体,并利用荧光激活细胞分选(FACS)富集阳性微珠;在细胞筛选周期中,则采用单链DNA结合蛋白(SSB)富集与靶细胞共价结合的序列。经过测序得到针对细胞表面黏附因子(EpCAM)以及程序性死亡配体1(PD-L1)的交联适体库。

图2 SuFEx杂交筛选策略
2. 交联适体与靶蛋白结合能力验证
通过对PD- L1和EpCAM两个靶点的筛选,团队在第三轮筛选所得文库中各选择8条用于后续初步效果验证。圆二色谱证实修饰后的适配体二级结构保持完整,且在37℃下72小时不降解。在微珠结合实验中,交联适配体(xl-aptamers)在经7M尿素苛刻洗涤后仍保持强荧光信号,而非交联版本(nc-aptamers)则完全脱落,信号降至背景水平。定量分析显示,xl-aptamer PdQ1、PdQ5(针对PD-L1)和EpQ1、EpQ2(针对EpCAM)的交联效率均超80%,且对无关蛋白无交叉反应,证明SuFEx反应基团仅在适配体-靶标特异性结合时启动,避免了非特异性标记。

图3 交联适体与靶蛋白胞外区结合验证
3. 活细胞表面长效标记性能评估
在过表达靶蛋白的HEK293T活细胞体系中,xl-aptamers展现出卓越的细胞标记性能。流式细胞术分析显示,PdQ1和PdQ5在PD-L1阳性细胞上产生强烈荧光信号,而在阴性细胞上信号接近背景;EpQ1和EpQ2对EpCAM阳性细胞同样表现高度选择性(图4)。动力学研究表明,在37℃下仅需30分钟即可达到最大标记效率,而4℃下反应速率显著降低(图4)。在稳定性测试中,xl-aptamers在持续洗涤4小时后仍保持较强的信号强度,而nc-aptamers在1小时内信号即出现明显衰减,这充分证明共价交联对于长时间动态观察的必要性(图5)。

图4 交联适体细胞水平结合验证
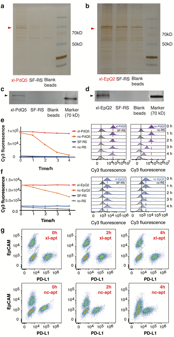
4. 靶标特异性验证与混合细胞精准分选
通过Pull-down实验联合银染和Western Blot,团队证实xl-aptamer PdQ5和EpQ2可特异性富集目标膜蛋白,条带位置与预期分子量完全一致。质谱分析进一步揭示PdQ5很可能与PD-L1的K185赖氨酸残基形成共价键,而EpQ2则作用于EpCAM的多个肽段区域。在混合细胞实验中,研究团队将PD-L1阳性、EpCAM阳性和野生型HEK293T细胞按比例混合后,同时使用两种荧光标记的xl-aptamer进行孵育。流式分选结果显示,两种适配体可清晰区分三个细胞亚群,但经过4小时洗涤后非交联适配体信号混叠无法分辨,而xl-aptamers依然保持清晰的群体分界(图5)。这一结果直接证明了其在复杂细胞体系中长期追踪特定蛋白表达的能力。

图5 交联适体靶点特异性与稳定标记能力验证
总结
该研究开发建立了一种交联适体“蛋白-细胞”双水平杂交筛选策略,该策略将传统SELEX技术的周期大幅缩短,并可通过更换靶标快速扩展至其他膜蛋白。所得交联适体表现出良好的结合能力、结合特异性以及结合稳定性。相较于分子量大、制备复杂的共价抗体,xl-aptamers具有合成简便、修饰灵活、免疫原性低等独特优势。更重要的是,其核酸本质使其能够无缝整合DNA条形码、荧光报告基团或纳米材料,为高通量单细胞蛋白质测序和空间多组学分析提供理想载体。
北京大学药学院张力勤研究员、王静主任技师为论文的通讯作者。北京大学药学院24级博士生卞思琪、19级六年制学生邱千伟为该研究的共同第一作者。团队成员张辰硕、曹海燕、宣弘、严雪凌、李俊、陈文龙、刘西洋、陈怡帆、龙劲辰、苏凰也为该研究做出了重要贡献。该项目获得了天然药物及仿生药物全国重点实验室测试平台、北京大学医药卫生分析中心的大力支持。该研究获得国家重点研发计划、国家自然科学基金等项目的支持。
论文链接:https://pubs.acs.org/doi/full/10.1021/jacs.5c16570
第一作者简介

卞思琪,北京大学药学院24级博士研究生,北京大学药学院18级六年制毕业生, 2022年获得北京大学理学学士学位,2024年获得北京大学理学硕士学位,研究方向为新型核酸适体探针开发方法。

邱千伟,北京大学药学院19级六年制毕业生,2023年获得北京大学理学学士学位,2025年获得北京大学理学硕士学位,现博士就读于芝加哥大学化学系,研究方向为RNA甲基化。
通讯作者简介

张力勤,北京大学药学院药物分析学系副主任、助理教授、博士生导师,天然药物及仿生药物全国重点实验室主任助理、研究员、课题组长。北京大学药学专业本科和硕士,佛罗里达大学生物化学专业博士,斯坦福大学医学院博士后。曾任美国赛默飞世尔科技公司基因科学部高级科学家。2021年回国工作并获得国家级人才计划青年项目资助。主持 “生物大分子与微生物组”重点研发计划课题和基金委面上项目,参与基金委重大科研仪器研制项目和“BT-IT”重点研发计划课题。担任Sci. China Chem.杂志、Acta Pharm. Sin. B杂志和J. Pharm. Anal.杂志青年编委。在Nat Biomed. Eng., Chem, J. Am. Chem. Soc., Angew. Chem. Int. Ed., 等顶级期刊上发表SCI研究论文40 余篇。研究方向聚焦于多元功能核酸分子工具的构建开发及其在药物筛选、生命分析和疾病诊疗中的应用。

王静,博士,北京大学药学院天然药物及仿生药物全国重点实验主任技师,北京大学宁波海洋药物研究院副研究员,硕士生导师。博士毕业于国家纳米科学中心,师从陈春英院士。2016年8月起,在北京大学天然药物及仿生药物全国重点实验室工作。研究方向为分子互作技术、核酸药物设计和递送、蛋白冠原位分析。近年来以第一/通讯作者(含共同)在Nat. Commum., J. Am. Chem. Soc., Adv. Mater., ACS Nano, Theranostics, J. Med. Chem., Anal. Chem.等国际著名期刊上发表科研论文20篇。主持国家自然科学基金青年项目和面上项目、宁波市重大专项等。申请/授权发明专利9项。