T细胞是适应性免疫的中枢介质,通过其抗原特异性T细胞受体(TCRs)识别不同的靶标来协调免疫反应。值得注意的是,基于T细胞的过继免疫疗法在治疗多种癌症、感染和自身免疫性疾病方面取得了显著的成功。然而,有限的扩增潜力和抗原特异性T细胞的耗竭仍然是广泛临床应用的主要障碍。

2026年1月16日,北京大学邓宏魁团队在Cell Research 在线发表题为“Efficient chemical reprogramming of human T cells to pluripotent stem cells”的研究论文,该研究发现抑制组蛋白甲基转移酶EZH2对诱导T细胞身份转变至关重要,从而成功将外周血中的CD3⁺ T细胞以及CD8⁺ T细胞重编程为多能干细胞 (hT-CiPS细胞)。每孔产生数百个初级多能干细胞(CiPS)集落,这种新方法比传统的基于转录因子的重编程系统更有效。这些结果证明了化学重编程的灵活性及其在调节终末分化的人类细胞方面的巨大潜力。因此,这种生成hT-CiPS细胞的化学平台为“现成的”T细胞的工业规模制造铺平了道路,并将大大加速再生医学的应用。
T细胞是适应性免疫的中枢介质,通过其抗原特异性T细胞受体(TCRs)识别不同的靶标来协调免疫反应。值得注意的是,基于T细胞的过继免疫疗法在治疗多种癌症、感染和自身免疫性疾病方面取得了显著的成功。这些方法依赖于自然发生的肿瘤浸润淋巴细胞或表达特定TCRs的基因工程TCR-T细胞的过继转移,以靶向恶性或感染细胞,因此提供了有希望的治疗工具。然而,有限的扩增潜力和抗原特异性T细胞的耗竭仍然是广泛临床应用的主要障碍。此外,传统扩增方法难以选择性地富集肿瘤抗原特异性T细胞,同时抑制非特异性旁观者T细胞的生长。因此,迫切需要开发能够持续产生大量高质量抗原特异性T细胞的新方法。
将抗原特异性T细胞重编程为具有无限自我更新能力的多能干细胞是克服这些限制的一种创新和强大的策略。这种方法使多能干细胞的产生能够保留原有的特异性TCR重排。这些细胞随后的再分化可以产生大量的恢复活力的抗原特异性T淋巴细胞。然而,将终末分化的人类T细胞重编程为多能干细胞仍然具有很大的挑战性。目前基于转录因子的人类T细胞重编程方法的低效率严重限制了捕获不同T细胞库的能力。因此,建立一个强大的重编程系统可以为开发“现成的”T细胞产品提供新的来源,同时忠实地保留原始的TCR多样性,极大地促进过继免疫疗法的发展。

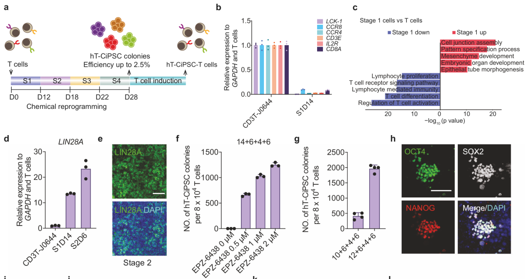
人T细胞化学重编程方法的建立(图源自Cell Research)
基于小分子的化学重编程为从体细胞中产生多能干细胞提供了一种全新的策略。2013年,研究人员率先开发了一种化学重编程系统,成功地将小鼠体细胞转化为多能干细胞(CiPS)。该方法于2022年扩展到人类细胞,建立了一种产生人类多能干细胞(hCiPS)的新方法。值得注意的是,化学重编程通过自然途径操纵细胞可塑性,短暂激活再生程序,模仿逆转的发育过程,实现更可控和更有效的细胞命运转换。这种方法目前已成为一种诱导多种体细胞类型多能性的强大策略。最近,研究人员开发了一个平台,使来自外周血的红细胞祖细胞能够强大地产生hCiPS细胞。这些进展突出了化学重编程有效重编程人类体细胞的能力,并为最终分化的人类T细胞重编程提供了一种有前途的策略。
该研究证明了化学重编程能够从分化的T细胞中稳健地产生hT-CiPS细胞,每孔产生数百个初级CiPS集落,这种新方法比传统的基于转录因子的重编程系统更有效。这些结果强调了化学重编程的内在特性,利用小分子协同靶向信号传导和表观遗传途径,有效地操纵细胞命运。这些结果证明了化学重编程的灵活性及其在调节终末分化的人类细胞方面的巨大潜力。因此,这种生成hT-CiPS细胞的化学平台为“现成的”T细胞的工业规模制造铺平了道路,并将大大加速再生医学的应用。